NOHC Summer Scheme Safeguarding Policy 2021
Safeguarding Vulnerable Adults, Children & Young People Policy
NOHC Summer Scheme 2021
This Safeguarding policy is based on guidelines and legislation outlined in the following documents:
- Children (NI) Order 1995
- Our Duty to Care NI, DHSSPS 2007
- Getting It Right, DHSSPS 2004
- Co-operating to Safeguard Children DHSSPS 2003
- Protection of Children And Vulnerable Adults (NI) Order Information Notes 1 -3
- Area Child Protection Committee – Regional Child Protection Policy 2005
- Safeguarding Vulnerable Groups (NI) Order 2007
- DE Guidance
Safeguarding or Child Protection
The term 'child protection' has been changed to 'safeguarding' as it reflects the wider responsibility for health & safety & prevention as well as just protection from abuse. The word safeguarding has been used with increasing frequency over the last few years in a wide range of settings and situations, going well beyond the world of children and child protection.
It may be defined as “Doing everything possible to minimise the risk of harm to children and young people”
Safeguarding is about being proactive and putting measures in place in advance of any contact with children to ensure that children are going to be kept safe
The following is a Safeguarding Policy
Agreed by the Executive Committee on: 26/06/2021
Recommended date for review: 26/06/2022
Policy Statement
Newry Olympic Hockey Club (“the Club”) is committed to good practice which protects children from harm. Staff and volunteers accept and recognise their responsibility to provide an environment which promotes the safety of the child at all times. To achieve this the Club will:
- Develop an awareness of the issues which may lead to children being harmed
- Create an open environment by identifying a ‘Designated person’ to whom the children can turn to if they need to talk
- Adopt child centred and democratic teaching styles
- Adopt Safeguarding guidelines through codes of conduct for members and all adults, including tutors, parents and volunteers
- Ensure careful recruitment, selection and management procedures. These procedures will include regular support & supervision is provided to staff/volunteers
- Share information about concerns with children and parents and others who need to know
- Provide information as required to the management committee
- Ensure good and safe working/playing practices
- Be involved in training made available through the various agencies and strengthen links with these agencies
- Keep Safeguarding policies under regular review
- Have procedures relating specifically to bullying, away trips, transport and use of photography.
- Make documentation/procedures available for parents, tutors and children clearly outlining their rights and responsibilities
The Children (Northern Ireland) Order (1995) is based on a clear and consistent set of principles designed with the common aim of promoting the welfare of children. Children have the right to be safe. All tutors/volunteers should ensure that this fundamental principle takes precedence over all other considerations. This policy applies to all those involved in the Club, members, tutors, volunteers and young people.
Confidentiality Statement
The Club will never promise to keep secrets. However, information of a confidential nature will only be communicated on a "need to know" basis, with the welfare of the child paramount. Considerations of confidentiality will not be allowed to override the rights of children or young members to be protected from harm.
Awareness of the Issues
Background knowledge in relation to child abuse, the general principles of Safeguarding and the ability to recognise and respond to abuse are important issues. Of primary concern for the Club is the issue of Safeguarding of our young members. However, being cognisant of the indicators of abuse in respect of young members caused by others outside the club, are of an equal importance for the safety and well being of that child.
Co-operating to Safeguard Children 2003 formally recognises four types of abuse:
- Physical Abuse - Physical abuse is the deliberate physical injury to a child, or the willful or neglectful failure to prevent physical injury or suffering. This may include hitting, shaking, throwing, poisoning, burning or scalding, drowning, suffocating, confinement to a room or cot, or inappropriately giving drugs to control behaviour.
- Emotional Abuse - Emotional abuse is the persistent emotional ill treatment of a child such as to cause severe and persistent adverse effects on the child’s emotional development. It may involve conveying to children that they are worthless or unloved, inadequate, or valued only insofar as they meet the needs of another person. It may involve causing children frequently to feel frightened or in danger, or the exploitation or corruption of children. Some level of emotional abuse is involved in all types of ill treatment of a child, though it may occur alone. Domestic violence, adult mental health problems and parental substance misuse may expose children to emotional abuse.
- Sexual Abuse - Sexual abuse involves forcing or enticing a child to take part in sexual activities, whether or not the child is aware of what is happening. The activities may involve physical contact, including penetrative or non-penetrative acts. They may include non-contact activities, such as involving children in looking at or the production of pornographic material or watching sexual activities, or encouraging children to behave in sexually inappropriate ways.
- Neglect - Neglect is the persistent failure to meet a child’s physical, emotional and/or psychological needs, likely to result in significant harm. It may involve a parent or carer failing to provide adequate foods, shelter and clothing, failing to protect a child from physical harm or danger, failing to ensure access to appropriate medical care or treatment, lack of stimulation or lack of supervision. It may also include non-organic failure to thrive (faltering growth).
In addition to the above, the Club recognises that we have a responsibility to protect children from bullying. Tutors/Volunteers should challenge bullying in any form i.e. physical or emotional. Physical bulling can take the form of attacks, such as hitting, kicking, taking or damaging belongings. Emotional bullying may be a verbal assault, including name-calling, insults, repeat teasing, sectarian/racist assaults, or it may take more indirect forms, such as spreading malicious gossip, rumours or excluding someone from a social group. Bullying is not an accepted behaviour towards anyone at the Club be they child, tutor, volunteer or parent. Anyone found to be bullying others will be dealt with seriously both in regard to the behaviour exhibited and the reasons for the behaviour.
Responding to disclosure of abuse
Always
- Record what has been said ASAP
- Remain sensitive and calm
- Reassure child that they
- are safe
- were right to tell
- are not to blame
- are being taken seriously
- Let child talk - don’t interview
- Listen & hear, give the person time to say what they want.
- Ensure a positive experience
- Explain that you must tell, but will maintain confidentiality
- Tell child what will happen next
- Involve appropriate individuals immediately
- Stay calm
- Reassure them that they have done the right thing in telling and that it will be dealt with appropriately
Never
- Question unless for clarification
- Make promises you cannot keep
- Rush into actions that may be inappropriate
- Make/pass a judgment on alleged abuser
- Take sole responsibility, consult the designated officer so you can begin to protect the child and gain support for yourself.
Designated Person
Child Protection Officer - Brian Lockhart Tel 07770 655643
Deputy Designated Person
Deputy Child Protection Officer - Shannen Robinson - Tel No available and displayed at the summer scheme
- These people shall be made known to young members, volunteers and parents alike; as the designated persons to whom concerns will be addressed. If the concern is about the designated person please report to the Club President.
- Guidelines for recording/ dealing with incidents/accidents will be outlined later in this policy document.
Safe Recruitment procedures for volunteers/tutors
Volunteers and tutors are carefully selected and supervised. The office holders of the Club’s Executive Committee must vouch for new volunteers/tutors potential involvement and their participation must be ratified by the unanimous approval of Club’s Executive Committee.
- Individuals engaged in regulated activity (as defined by Access N.I.) must complete and sign the Access NI Disclosure Certificate Application Form which gives permission to enable Newry Olympic Hockey Club to administer an Access NI check (proof of identity MUST be provided)
- Declaration of past convictions or cases pending and agreement to have an Access NI check completed, is of course a pre-requisite to approval to tutor/volunteer to work with young people.
- ALL volunteers/tutors must agree to abide by the club’s Safeguarding Policy
- Any concerns or objections with regard to suitability of a tutor/volunteer should be submitted to the designated person
Training for Volunteers/Tutors
- Education and training in the basics of Safeguarding will apply to all tutors/volunteers/management committee members working with the children or young members. The Club is committed to continuous updating and review of our current Safeguarding Policy
- Safeguarding training should include a basic awareness of Safeguarding issues
- Training will be carefully selected to ensure it is sufficient. We will seek that training from a specific training provider with experience and knowledge of good practice.
- Ensure all tutors and volunteers should receive induction, and training appropriate to their role. Training should be updated and reviewed regularly for new tutors/ volunteers and in line with changing legislation
Guidelines relating to ‘Away’ fixtures and Residential stays
The Club is committed to ensuring that we follow certain standards to ensure the safety of our members.
In the event of an accident, the following procedure will be carried out:
- Make contact with parents/guardians
- Contact emergency services/ GP if required
- Record in detail all facts surrounding the accident, witness's etc.
Guidelines for reporting allegations/incidents:
- Inform designated person ASAP
- Ensure confidentiality - only "need to know basis" (reference Confidentiality Statement)
- Inform parents, unless to do so may put the child at further risk
- The designated person will be responsible for storing any report in a safe and secure environment
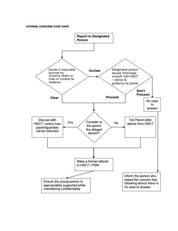
- See flow charts below for further guidance.
USEFUL NUMBERS
- Southern Health and Social Care Trust - Daisy Hill Hospital 028 3083 5000; Craigavon Hospital 028 3833 4444
- NSPCC Helpline - 0808 800 5000
- PSNI Public Protection Unit - 028 9065 0222 (Ask for your local Public Protection Unit)
- Childline - Freephone 0800 1111
Code of Behaviour
You must:
- Treat all children and young people with respect
- Provide an example of good conduct you wish others to follow
- Ensure that, whenever possible, there is more than one adult present during activities with children and young people or at least that you are within sight or hearing of others
- Respect a young person’s right to personal privacy and encourage young people and adults to feel comfortable and caring enough to point out attitudes or behaviour they do not like.
- Remember that someone else might misinterpret your actions, no matter how well intentioned
- Be aware that even physical contact with a child or young person may be misinterpreted
- Recognise that special caution is required when you are discussing sensitive issues with children and young people
- Operate within the organisation’s principles and guidance and any specific procedures
- Challenge unacceptable behaviour and report all allegations or suspicions of abuse
You must not:
- Have inappropriate physical or verbal contact with children or young people.
- Allow yourself to be drawn into inappropriate attention – seeking behaviour or make suggestive or derogatory remarks or gestures in front of children or young people.
- Jump to conclusions about others without checking facts
- Either exaggerate or trivialise about child abuse issue
- Show favouritism to any individual
- Rely on your good name or that of the organisation to protect you.
- Believe ‘it could never happen to me’
- Take a chance when common sense, policy or practice suggests another more prudent approach
Implementation and Availability of Information
It is important that there is a free flow of information between tutors/volunteers, children and parents. Parents should know what we do and how we do it, and the tutors/designated person will always be on hand for consultation or advice. When appropriate, letters (or telephone contact) will be issued in relation to further information or specifics in respect of an event etc.
If you do not know who to turn to for advice or are worried about sharing your concerns with a senior colleague, you should contact the Health and Social Care Trust (HSCT) Gateway Team direct (or the NSPCC on 0808 800 5000). At any stage during the process in the left hand column the issue can be refered externally either formally or informally for advice. Following the external (right column) outcome the matter may be refered back to the organisation’s Disciplinary Committee.
Dealing with concerns about a colleague
The vast majorities of people who work with children are well motivated and would never harm a child. Unfortunately, a few do and it is essential that the club creates a culture that makes tutors / volunteers willing and comfortable to voice their concerns, particularly those about someone with whom they work or whom they know. Again, the Safeguarding procedures should be followed.
During an investigation, support should be given both to the individual who voices concerns and to the suspected abuser. Once the investigation is completed, the club’s Executive Committee must decide what action, if any, is necessary to prevent a similar situation arising again.
















